http://www.ozvalveamps.org/ava100/ava101minilamington.html | Created: 15/10/10 | Last update: 16:10 16/10/10
<<< OzValveAmps

AVA101 - Mini-Lamington

Grant Wills goes minimalist


New: 16/10/10

The theme of the AVA series is to produce designs that are as far as possible simple and inexpensive, use commonly available components, be easy to build and get going, requiring minimal tools, facilities and experience - “kitchen table” builds - yet still be practical, toneful workhorses for the guitarist.

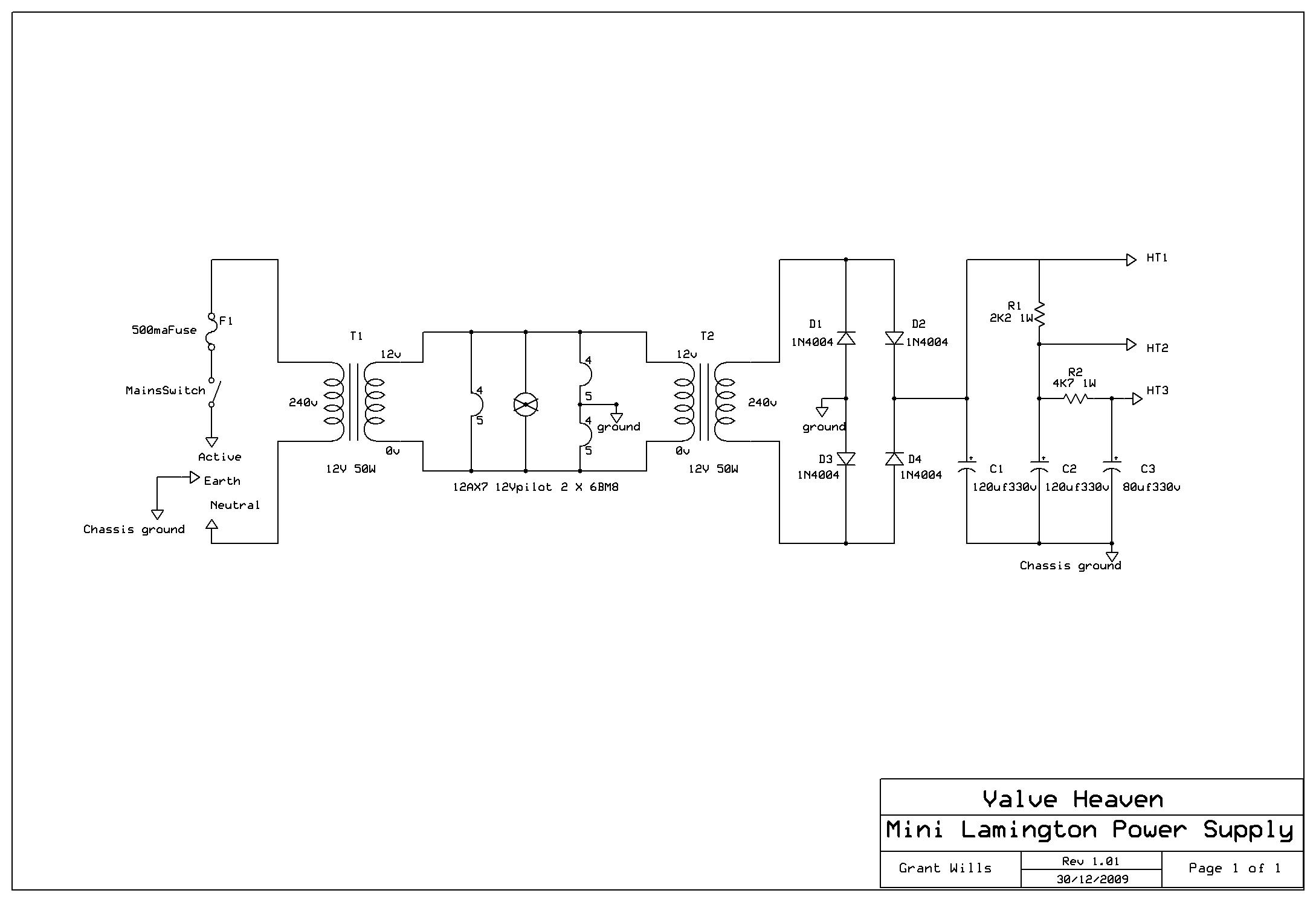
Here Grant has employed a couple of transformers that are widely used to drive home QI or Halogen downlights. A pair of these provide both the power for the valve heaters and the high tension voltage required by a valve amplifier.

Mini-Lamington top view

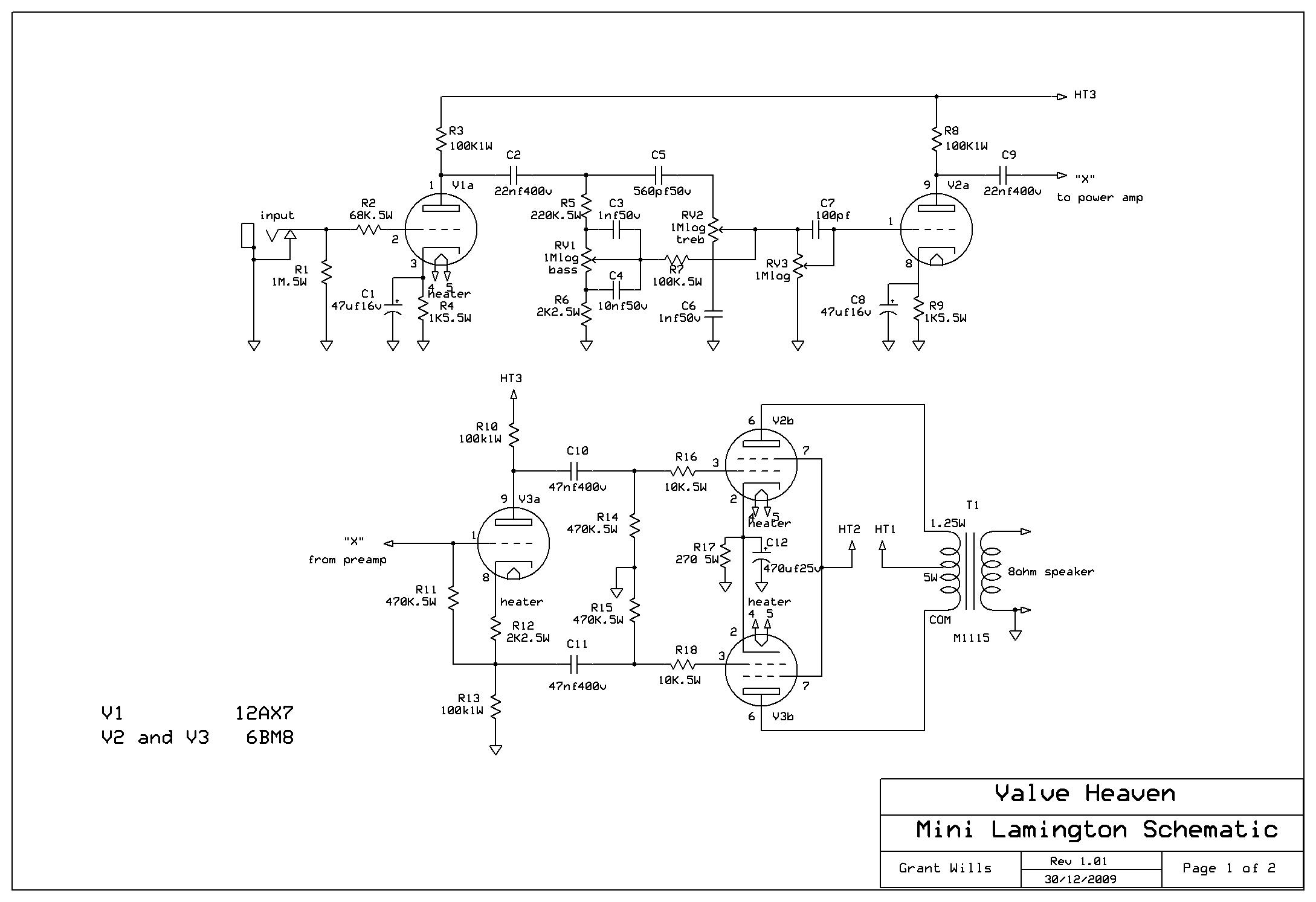
A minimalist design using two widely available QI (downlighting) transformers back-to-back for heaters and conventional high tension supply, one megohm input impedance for best naked pickup response, 12AX7 preamp, classic 2-knob passive tonestack, and push-pull cathode-biassed 6BM8's.

This amp is equally suited to a beginner's first build as to the purist looking for a small tonefully transparent amp for home studio or recording work.

Underchassis detail - 142kb

circuit

Power supply circuit - 110kb

Amplifier circuit - 165kb

Please note carefully:
1) the power transformers used in this design are conventional iron-core type. So-called “solid-state transformers” are not suitable
2) All the required components are available from Jaycar, Altronics, Wagner Electronics, etc; except, the M1115 output transformer from Altronics, the chassis which is a baking tray of your choice from the cookwear section of your local supermarket or $2 shop, and the 6BM8 valves which can be mail ordered from suppliers such as Retrovox or Evatco.

In keeping with the whole AVA series there is considerable scope here in seriously minimising cost by using scrounged and recycled components recovered from defunct equipment.

Valid HTML 4.01 Transitional <<<OzValveAmps