http://www.ozvalveamps.org/6gw8generic.html | Last update: 00:39 23/11/06
<<< OzValveAmps

6GW8 Generic

The 6GW8 is a 9-pin high-mu triode and sharp-cutoff pentode in the same envelope. It is identical to the European type ELC86[*] and characteristically the same as the PCL86 (which has a higher voltage heater). The triode section is similar to half a 12AX7.

[* E = 6.3V heater, P = 14.5V, L = pentode, C = triode]

This valve is very commonly found in smaller practice-class Aussie amps of the later era. Like the EL34 these seem to still be in production and traders such as WES Components carry NNS (New New Stock).

6GW8


Bottom view. NJ7P Database

Single-ended

Used as triode preamp to single-ended pentode in low power applications such as portable record players.

Pentode
Plate Voltage ................................. 300 Volts
Grid No. 2 Voltage ............................ 300 Volts
Plate Dissipation ............................. 9 Watts
Grid No. 2 Dissipation ........................ 1.5 Watts

Pentode Class A Amplifier
Plate Voltage ................................. 250 Volts
Grid No. 2 Voltage ............................ 250 Volts
Grid No. 1 Voltage ............................ -7 Volts
mu ............................................ 21
Plate Resistance (approx) ..................... 45K Ohms
Transconductance .............................. 10000 MicroMhos (10mA/V)
Plate Current (Zero Signal) ................... 36 Ma.
Grid No. 2 Current (Zero Signal) .............. 6 Ma.

Triode Class A Amplifier
Plate Voltage ................................. 250 Volts
Grid No. 1 Voltage ............................ -1.9 Volts
mu ............................................ 100
Transconductance .............................. 1600 MicroMhos (1.6mA/V)
Plate Current (Zero Signal) ................... 1.2 Ma.

Vh = 6.3 Volts (6GW8 and ECL86 only)
Ih = 660 Ma
Vh-k = 100Vpk
Vh = 14.5 Volts (PCL86 only)
Ih = 300 mA

Maximum (limiting) ratings

Plate supply ............ 550 V
Plate voltage ........... 300 V
G2 supply ............... 550 V
G2 voltage .............. 300 V
Cathode current (avg) ... 4 mA (T), 55 mA (P) 
G2 input ................ 1.8 W (3.25 Wpk)
Plate dissipation ....... 0.5 W (T), 9 W (P)
G1 circuit R (max) ...... 1M (T), 500K (P)

The capacitance between triode grid and pentode anode (CgT-aP) can be reduced to a value of less than 0.002pF by using a shielding ring with a diameter of 22.5 mm and a height of 15 mm with respect to the tube base.

Triode section as AF amplifier
New: 28/9/06

Supply voltageVb200250250300V
Cathode resistorRk2.61.751.751.2Kohm
Anode resistorRa220220220220Kohm
Next grid resistorRg'0.680.681010Mohm
Anode currentIa0.420.60.60.8mA
Output voltageVo/Vi66707580(times)
Distortiondtot0.60.40.40.4%

Pentode section Class-A (with Vk constant)

Anode voltageVa250250250250250250V
Grid 2 voltageVg2250250250250250250V
Cathode resistorRk777101010Kohm
Grid 1 driveVg100.33.200.282.7Vrms
Anode currentIa36-3726-27mA
Grid 2 currentIg26-10.24.4-8.0mA
Output powerWo00.054.000.052.8W

Pentode section Class-AB1 two tubes in push-pull

Supply voltageVb250250250300300300Volts
Common cathode resistorRk909090130130130ohm
Load resistanceRa-a~8.28.28.29.19.19.1Kohm
Grid 1 driveVi00.245.500.268.4Rrms
Anode currentIa2x32.5-2x35.52x31-2x36.5mA
Grid 2 currentIg22x5.6-2x8.92x5.5-2x11mA
Output powerWo00.051000.0513.6W
Distortiondtot-0.45.0-0.44.0%
G2 currents corrected 9/10/06

Characteristic curves for pentode, triode-strapped pentode, and the triode section. (about 50k gif each) Source: jk1eyp (in Japanese, go via Google for “translation”)

New: 12/03/06

Circuit tracing of single-ended 6GW8 NoName amp bought on e-bay by Neil M.


Push-pull (cathode bias)

New: 28/9/06


Source: Turner Radio (full write-up)

Notes: screens Ultra-Linear connected; MJE340 is a commonly available high voltage transistor used here as a capacitance multiplier (the 100uF on the base is multiplied by the transistor hFE or gain). Each cathode bypass is 2,200uF for extended (hi-fi) bass. The RC “snubbers” on the transformer windings may require tweeking for individual output transformers, also the 0.002uF in the Voltage NFB loop. Vsup = 330V, RL = 12k p-p, Pout = 10W (hi-fi).


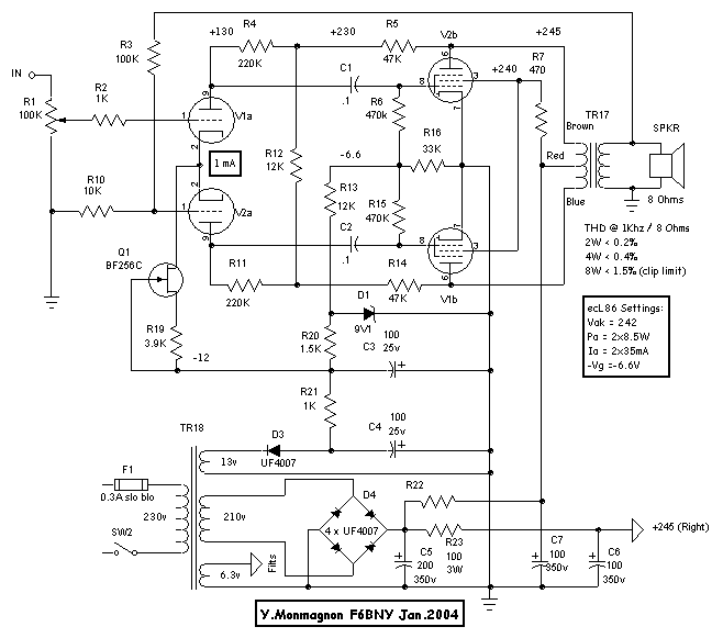
Push-pull (fixed bias)

New: 28/9/06


Source: Dissident-Audiocom
Notes: screens fed by common 470 ohm dropper resistor. Fixed -6.6V bias. Phase inverter stage is of the inverting-amplifier type, unusually, taking its input from the output transformer secondary. The common tail is a FET current sink to appromimate the ideal case of an infinite resistor connected to an infinitely negative voltage. Vsup = 245V, RL = ? p-p, Pout = 8W (hi-fi)
Valid HTML 4.01 Transitional <<<OzValveAmps